出分啦!出分啦!剛剛,財政部官方正式發布2023初級會計考試成績,查分入口正式開通,掃碼立即查詢成績。


初級查分流程
按照如下方法,火速查分!
Step1
掃描上方二維碼,選擇2023年初級會計成績查詢入口

Step2
選擇報考省市,填寫證件號(身份證號碼最后一位為"X"的使用大寫字母"X")、姓名以及驗證碼,查詢初級會計考試成績

Step3
點擊查詢獲取初級考試分數,兩科考試成績同時達到60分及以上代表通過考試。


初級查分常見問題
1.查詢成績時,忘記準考證號怎么辦?
初級會計考試成績查詢時,需要填寫考生證件號和姓名,忘記準考證號也不影響成績查詢。
2.輸入證件號碼后無法進行成績查詢怎么辦?
出現這種情況時,考生要仔細檢查自己輸入的證件號碼是否正確,提示考生,如果身份證號碼最后一位為X,應使用大寫字母。
3.成績查詢時出現卡頓怎么辦?
成績查詢入口開通后,會有大量考生進入查詢,形成一個流量高峰,因此部分考生在登錄查詢時出現卡頓,建議大家避開訪問高峰進行查詢。
4.考試成績為59分,申請成績復核有用嗎?
如果考生對考試成績有異議,可以在成績發布后提出初級會計成績復查申請。
5.23年初級會計考試合格標準是?
23年初級會計考試各科目合格標準均為60分(各科目試卷滿分均為100分)。

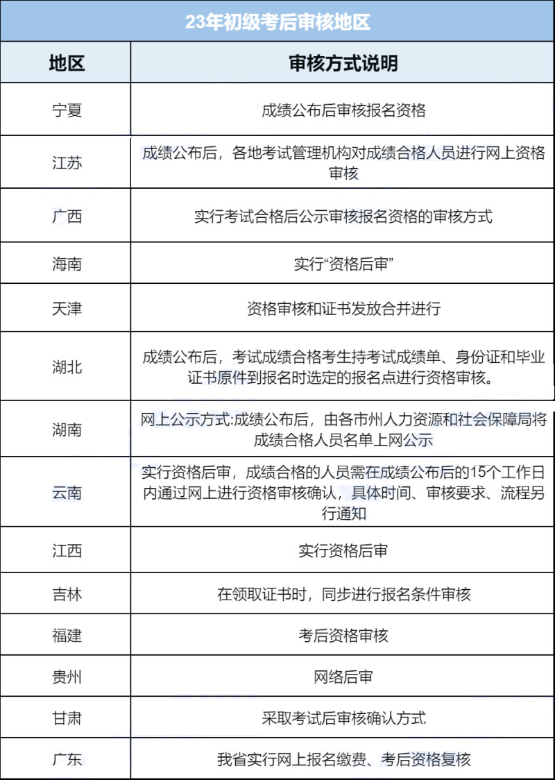
初級考后資格審核
成績合格并不代表一定能拿證,在成績公布后,考生們還要關注自己所在的地區是否實行考后資格審核,如果是考后資格審核,考生們要根據要求攜帶資料去審核,否則或將無法申領證書!

目前實行考后資格審核的地區有:寧夏、江蘇、廣西、海南、天津、湖北、湖南、云南、江西、吉林、福建、貴州、甘肅、廣東。
考后審核可能需要攜帶以下資料(僅供參考,具體要求要以各地區的資格審核通知為準):
01. 身份證明類
。1) 考生本人二代居民身份證原件及復印件;
。2)現役軍人報考提交軍官證、士官證(各地政策不一);
(3) 香港、澳門、臺灣居民應提交本人有效身份證明。
02. 學歷(學位)證書原件及復印件
考生需提交本人的高中及以上學歷(學位)證書原件及復印件(各地政策不一)。
03. 考生報名信息表
部分地區要求考生本人簽名并經所在單位或學校加蓋公章(各地政策不一)。
04. 戶籍證明
在戶籍或居住地報考的考生,需提供戶籍證或是居住證,具體標準各地有所不同。

從成績開放那刻起,愛因森教育老師們就收到了一大波報喜——且仍在持續增加中——
在此恭喜所有通過考試的學員,你們的成績就是對愛因森教育最大的肯定。

以上只是部分同學發來的成績,各位學員,你考得怎么樣,趕快曬出你們的好成績和老師一起分享哦。
關注官方微信

